Borging eindniveau/afstudeerprogramma

schema-afstuderen-1024x765 Protocol Afstuderen 2.0

Het afstudeerprogramma is dat deel van het toetsprogramma waarin de competenties of kerntaken op het eindniveau worden getoetst. Daarmee is het afstudeerprogramma relevant voor standaard 4 van het NVAO kader: het gerealiseerd eindniveau.

Het examenprogramma van een opleiding of een opleidingsfase moet gebaseerd zijn op het toetsprogramma, en niet – zoals nog vaak het geval is – op het onderwijsprogramma. In het toetsprogramma is aangegeven welke toetsen behoren tot het propedeutisch examen, het bachelorexamen of het masterexamen.

Voor bacheloropleidingen is de afstudeereenheid onderdeel van het afstudeerprogramma. Het afstudeerprogramma maakt onderdeel uit van het toetsprogramma. De afstudeereenheid geeft een representatief beeld van het eindniveau en vormt het sluitstuk van de opleiding. In de Onderwijs en Examenregeling worden aan de afstudeereenheid specifieke eisen gesteld.

Borgen kwaliteit: protocol afstuderen 2.0

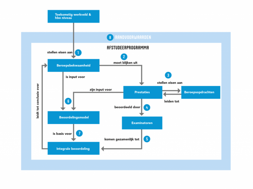
Om de kwaliteit van het afstudeerprogramma te evalueren, te verbeteren en te verantwoorden is landelijk het protocol afstuderen 2.0 ontwikkeld. Dit protocol wordt ook binnen de HU gebruikt. Dit protocol is ontwikkeld door de Expertgroep Protocol (2017) en uitgewerkt in bovenstaand conceptueel model met acht hulpvragen. Meer informatie over dit protocol is opgenomen in de hieronder opgenomen links.

Het conceptueel model met de acht hulpvragen kan gebruikt worden voor een integrale analyse van het afstudeerprogramma.

Materiaal

Acht hulpvragen voor een integrale analyse van het afstudeerprogramma

beoordelen is mensenwerk

Protocol verbeteren en verantwoorden van afstuderen in het hbo